






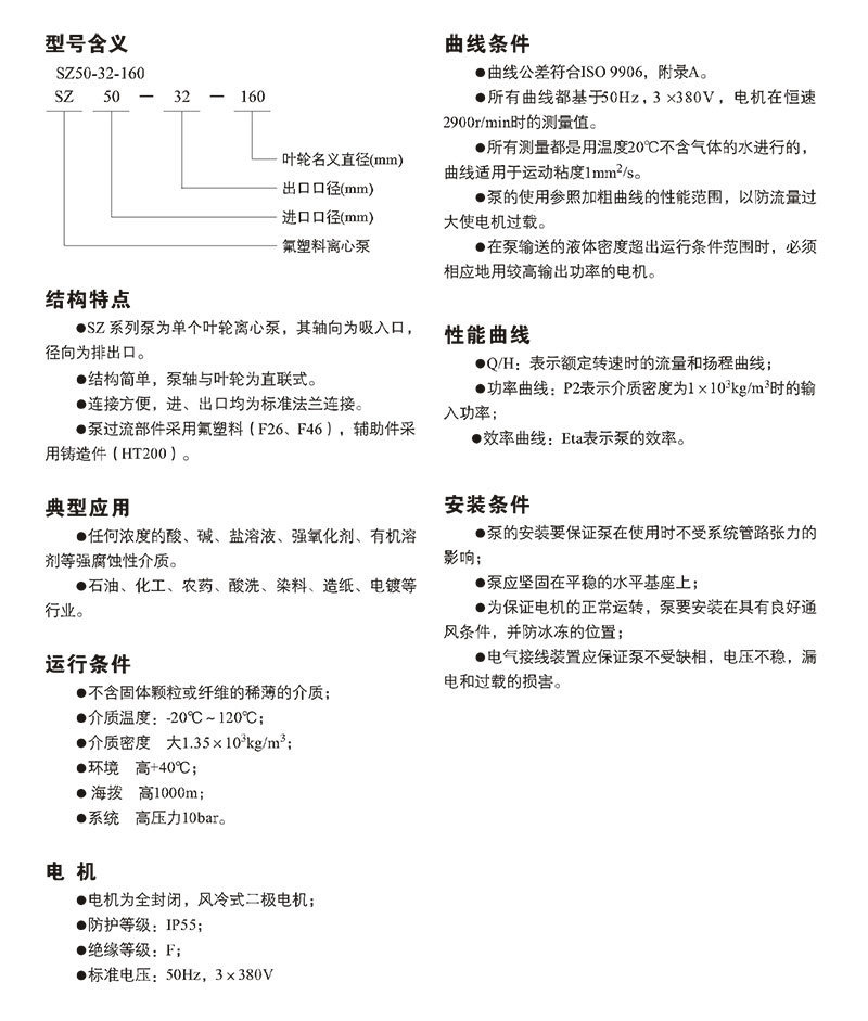
南方氟塑料离心泵SZ50-32-125耐酸碱腐蚀化工泵 单级卧式水泵
应用领域:
电镀、化工、农药、任何强腐蚀性液体的输送、石油、酸洗
材质:
不锈钢,氟塑料,其他材料
产品说明:
南方SZ单级卧式氟塑料离心泵,配加长轴电机,轴向入口和径向出口,电机轴与叶轮为直联式,过流部件均采用氟塑料(F26、F46)。
性能及优点:
运行平稳、体积小、安装维修方便、高效节能
技术参数:
流量:2m3/h~60m3/h
扬程:15m~54m
功率:1.1kW~18.5kW
液体温度:-20℃~+120℃
频率:50Hz







开票另加税点,详细咨询客服!